什么是细胞因子?
由机体各种细胞经刺激而合成、分泌的一类具有广泛生物学活性的小分子蛋白质。细胞因子一般通过结合相应受体调节细胞生长、分化和效应,调控免疫应答。
细胞因子可被分为白细胞介素、干扰素、肿瘤坏死因子超家族、集落刺激因子、趋化因子、生长因子等。
细胞因子(cytokine,CK)是免疫原、丝裂原或其他刺激剂诱导多种细胞产生的低分子量可溶性蛋白质,具有调节固有免疫和适应性免疫、血细胞生成、细胞生长、APSC多能细胞以及损伤组织修复等多种功能。
呼吸重症

呼吸系统疾病是一种常见病、多发病,主要病变在气管、支气管、肺部及胸腔,病变轻者多咳嗽、胸痛、呼吸受影响,重者呼吸困难、缺氧,甚至呼吸衰竭而致死。
呼吸危重症是指呼吸相关的危重症,例如各种病毒性肺炎引起的呼吸衰竭,慢性阻塞性肺病引起的呼吸衰竭,哮喘引起的呼吸衰竭,以及各种大咯血,各种严重的肺血管栓塞,都是与呼吸系统相关的危重症。
利用ProcartaPlex Panel研究呼吸危重症相关免疫生物标志物,可以获得对患者免疫状况的整体认知。
参考文献一

Wimmers et al., The single-cell epigenomic and transcriptional landscape of immunity to influenza vaccination, Cell (2021),
https://doi.org/10.1016/j.cell.2021.05.039
疫苗接种刺激免疫系统的表观基因重构
本文在单细胞水平绘制了人类流感疫苗免疫的表观基因和转录图谱。结果表明,季节性灭活流感疫苗TIV 和有佐剂的大流行前流感疫苗 (H5N1+AS03) 诱导血液骨髓细胞发生深刻而持久的表观基因组变化,并且这些表观基因组变化与其功能的改变有关。


ProcartaPlex 多因子应用
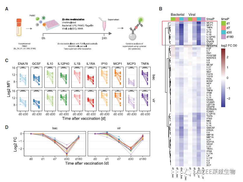
为了确定观察到的骨髓细胞表观遗传变化的功能结果,研究在接种疫苗前或接种疫苗后的不同时间点用模拟细菌或病毒的病原体相关分子模式。刺激24小时后使用多重微珠免疫分析测定培养上清中62种分泌细胞因子的水平。为了确定接种后时间点的外周血单个核细胞是否显示细胞因子产生的任何改变,研究人员计算了与第0天相比细胞因子水平的相对变化,使用层次聚类法,研究确定了在接种疫苗后第30天表现出显著减少的细胞因子子集。这些细胞因子包括TNF-α、 IL-1b、IL-1RA、IL-12、IL-10、MCP1、MCP3、ENA78、IP-10以及G-CSF。与表观基因组变化的动力学相似,早在接种后第1天到第7天,细胞因子反应明显减少,在第30天达到最低点,在第180天恢复到接近基线水平。接下来的实验研究了整体组蛋白修饰水平与TLR诱导的细胞因子产生之间是否存在直接关系。研究使用了成对相关分析将样本中的细胞因子水平与经典单核细胞中的表位组蛋白修饰水平以及同一样本的PBMC中的单核细胞频率和细胞活力相关联。
参考文献二

Effects of a major deletion in the SARS-CoV-2 genome on the severity of infection and the inflammatory response: an observational cohort study
Lancet 2020; 396: 603–11 Published Online August 18, 2020
https://doi.org/10.1016/S0140-6736(20)31757-8
新冠病毒基因组的主要缺失对感染及炎症反应严重程度的影响
SARS ORF8的缺失常见于2003年非典暴发期间,ORF8缺失减少了病毒在体外的复制,并且减低了感染的严重程度,但是ORF8缺失对临床结果的影响尚不清楚。在新加坡聚集性感染的SARS-CoV-2基因组中检测到382核苷酸缺失(Δ382)。在这项队列研究中,我们在新加坡的三个传播群集中确定了39名感染了Δ382变异的SARS-CoV-2的患者。10个(26%)携带有野生型和∆382变异病毒,29个(74%)携带有∆382变异病毒。感染Δ382变异的患者的促炎细胞因子、趋化因子和生长因子浓度也较低,这些因子与严重的COVID-19密切相关。ORF8是冠状病毒突变的研究热点,该区域缺失的临床效果似乎是一种更温和的感染,促炎细胞因子的全身释放更少,对SARS-CoV-2的免疫反应更有效。对这些变异的进一步研究可能会对治疗方法和疫苗的开发产生影响。


使用Cytokine/Chemokine/Growth Factor 45-Plex Human Panel 1,在住院期间从COVID-19患者收集的第一批血浆样本中,通过多重微珠免疫分析对特异性免疫介质的水平进行了量化研究。
感染野生型(n=64)、Δ382变型(n=25)或野生型和Δ382变型混合严重急性呼吸综合征冠状病毒2 (n=8;以星号表示)在入院时的第一个采集时间点(从症状出现开始的中位数8天)。每种颜色代表特定分析物的相对浓度(蓝色=低浓度;红色=高浓度)。Δ382 = 382 -核苷酸删除。
独家产品

